科协首页
首页
场馆概况
内设机构
荣誉榜
馆务动态
特色影院
展览教育
展馆一层
展馆二层
展馆三层
短期展览
科学秀场
志愿者
数字科技馆
VR看馆
音视频
图片库
文库
专题馆
咨询服务
开放时间
乘车路线
参观须知
联系我们
展览教育
Overview of the TECHNOLOGY MUSEUM
当前位置:科技馆
首页
>
专题馆
>
灾害来临如何应急避险
> 详情
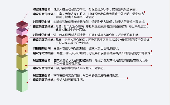
看懂空气质量数值
发布时间:2019-06-01
上一篇:
返回列表
下一篇:
雨雪大风天气安全注意事项